Workflow ve Finančním/Účetním modulu
Související rozcestníky | Hlavní rozcestník | Procesní řízení | Katalogové funkce | Systémové zámky
Návod popisuje systémové zámky a katalogové funkce účetního a finančního modulu.
SYSTÉMOVÉ ZÁMKY FINAČNÍHO MODULU
- SYST-UCTO-STORNO - ovlivňuje tlačítko "Smaž", resp. zda je možné doklad stornovat (odstranit)
- SYST-UCTO-UCTUJ - ovlivňuje výběr dokladů k zaúčtování a účtování z aplikace pořízení
- SYST-UCTO-UHRADA - ovlivňuje, zda je možné vybrat doklad k úhradě
- SYST-UCTO-UPRAV - ovlivňuje možnost upravovat doklady
- SYST-UCTO-ZASOBY - ovlivňuje, zda je možné vybrat zásobové doklady
SYSTÉMOVÉ ZÁMKY Workflow (obecně)
- SYST-WFL-OSOBY_EDIT - Povolení editace osob u procesu
- SYST-WFL-RESET - Povolení resetu WFL procesu u dokladu
SYSTÉMOVÉ ZÁMKY Z OSTATNÍCH MODULŮ
- SYST-PRIL-PRIDEJ - Povolení přidání přílohy
- SYST-PRIL-EDITUJ - Povolení Editace příloh
Systémové zámky se nastavují v apl. *6401 - Definice workflow procesů u každého stavu individuálně. Program pak na zámky funguje následovně:
- zámek je POVOLEN - práce s dokladem neomezena (pouze příp. parametry, např. v režimu Uprav)
- zámek je ZAKÁZÁN a uživatel NENÍ správcem procesu - práce s dokladem zakázaná (zobrazí se červená hláška ve statusbaru)

- zámek je ZAKÁZÁN, ale uživatel JE správcem procesu - zobrazí se hláška s možností prolomení zámku
- Prolomit zámek jako správce - práce s dokaldem je neomezena
- Storno - akce se neprovede
KATALOGOVÉ FUNKCE
Typ aktivity - Podmínka
PODATELNA=BEZ_SCHV - podmínka, která se ve schvalování zaměří na doklady bez vazby na schvalovací proces.
PODATELNA=SCHVÁLENÁ - podmínka vyloučí doklady schválené schvalovacím procesem.
př. Do závazků jsou přebírané zápisy z podatelny. Doklady, které již prošli schvalovacím procesem v Podatelně se dále v Závazcích neschvalují a jsou automaticky shválené i ve fin. modulu. Doklady, na které v Podatelně nebyl napojený schvalovací proces, budou dodatečně schválené schvalovacím procesem v Závazcích.
Typ aktivity - Akce
EXPORT_WF_XML - export účetního dokladu z WinFAS do vybrané složky ve formátu XML
Pozn. Nutné nastavit některé parametry funkce:
- zda je export vizuální (=1) / nevizuální (=0)
- do jakého adresáře se doklad ukládá (cesta)
- zda je chcete přepisovat duplicitní soubory (ANO=1, NE=0)
Typ aktivity - Podmínka
DOV_DODAVATEL_S_PLATNYM_KONTRAKTEM - klient dokladu (dodavatel) má k datu dokladu platný DOV kontrakt
PODATELNA=BEZ_SCHV, PODATELNA=SCHVÁLENÁ - rozlišuje doklady, u kterých se přebírají data z podatelny s ohledem na to, zda byl zápis v podatelně již schválený nebo ne
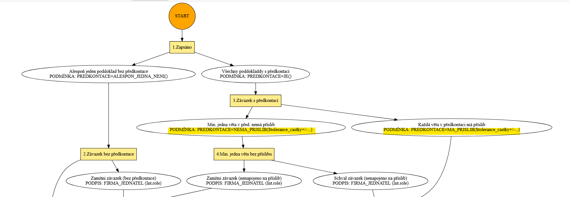
PREDKONTACE=JE, PREDKONTACE=NENI - zapisovaný doklad má/nemá předkontaci
PREDKONTACE=MA_PRISLIB - všechny věty předkontace, u všech poddokladů, mají vazbu na příslib
PREDKONTACE=NEMA_PRISLIB - některý z vět v předkontaci některého z poddokladů není napojena na příslib
U těchto podmínek lze zadat toleranci v případě, že nechceme řešit haléřové či korunové rozdíly oproti schválenému Příslibu. Toleranci je nutné nastavit v Parametrech funkce v Kč, vždy u obou podmínek. Zde je příklad tolerance 10 Kč oproti schválenému Příslibu.
Proměnné pro výpočet
@@ČÁSTKA_DOKLADU_SDPH@@, @@ČÁSTKA_DOKLADU_BEZDPH@@ - omezuje částku dokladu s/bez DPH v měně dokladu
př. @@ČÁSTKA_DOKLADU_SDPH@@ < 5000 - vyselektuje doklady, jejichž výše vč. DPH je nižší než 5000Kč
@@ČÁSTKA_DOKLADU_SDPH_REF@@, @@ČÁSTKA_DOKLADU_BEZDPH_REF@@ - omezuje částku dokladu s/bez DPH v referenční měně dokladu
(lze použít např. u dokladů v cizí měně, kdy o schvalovateli rozhoduje výše částky dokladu po přepočtu)
@@ČÁSTKA_PŘÍJEMEK_SDPH@@ - částka všech navázaných příjemek RZ s DPH
@@ČÁSTKA_PŘÍJEMEK_SDPH@@ - částka dokladu s DPH
@@ČÁSTKA_PŘÍJEMEK_SCHVALENYCH_SDPH@@ - částka všech navázaných příjemek RZ s povoleným zámkem SYST-ZASO_SCHVALENO nebo bez WFL procesu s DPH
@@DOV_ČÁSTKA_POLOŽEK_S_KONTRAKTEM_PŘÍJEMEK_SDPH@@ - částka položek RZ s vazbou na kontrakt DOV na dokladech příjemek, provázaných k úč. dokladu s DPH
@@xPK_DOKLADU(n0010)@@ - zjistí PK dokladu (pk_n0010__)










